汉印文字的“变化”有一定规律。汉印文字的变化是“隶变”中的一小部分,“隶变”总体上是沿着简化、草化、抽象化形成的。而汉印文字的变化是“隶变”过程中一种比自然书写和变化过程更加“过分”的变化,有些甚至是有意识变化形成的,是在不断使用的过程中逐渐变成的,它也有自身的变化规律,这种规律也是治印人对印面处理遵循的原则。从美学上看这是汉印艺术的自觉,是治印人创作印章的艺术智慧。
一、汉印文字已经不再考虑文字的象形意味
汉印的主流风格主要是官印的广泛使用而形成的官印形式,虽有私印的存在,但基本追随官印的风格而变化。元明花押印、文人印出现以前,印章的主要功用是佩戴、封缄文书、信物凭证等。至秦汉时期,官印制度的建立和规范,印章的身份等级意味越来越浓重。以致汉代官印制度奠定了我国古代官印的基本制度,形成了严整、稳定、堂皇端庄的庙堂气象。这种官印气质直接影响了当时及后世印章的基本审美倾向。介于这种印章的功用,印章上文字已经明显区别于鸟虫、肖形印的装饰象形意味。通过文字资料比对和文字讹变的研究,汉印文字使用已经不再考虑象形意味的变化。
二、汉印对文字的方折、对称、规整要求更加明显
受制于铜铸、凿刻方式方法而出现“点幽平弧化、点画连接化、线性点両方折化”的不只是汉印,还有较早的青铜器铭文等,从汉印基本风貌上这些都很容易看出。汉印文字在更加方折、规整有别于书写文字的同时,其对称方式方法更加突出。中国古代文化对“对称、平稳”有特殊好感,能体现稳定、平展、端庄的气韵,最主要能够体现形制堂皇、气象雍容。故宫如此,唐代的长安城也是如此。这是汉印创作时的美学要求,更是汉印文字在应用过程中发生讹变的重大原因,不仅体现在汉印讹变文字当中,还贯穿所有汉印文字。拿“之”“朝”两字来分析。“之”字在秦简中笔画偏向左边显而易见,汉印“之”字竖画移向中间,其他笔画两边对称分布,甚至为了对称,将左右两个点画相连接在竖画的一个点上,类似的还有牛、亦等文字。汉印文字的对称不仅表现在点画上,还有结构、章法上。如“朝”,不仅在点画上左右对称,结构留白和左右偏旁部首全部体现了对称原则。

三、汉印文字趋于简省
文字演变趋于“简省”不是新的论点,是文字研究的基本知识,但在汉印文字中因受制于材料、符合审美要求则更加突出。例如,结构上在郭、亭、享等字中最为突出:

在点画上“壬”字的讹变最能作为代表,从“”变王、土”都体现了简省现象,前文有具体分析。

在汉印中有些不涉及讹变的文字也存在“简省”现象,有的还有“删省”现象。删省,是指把部首点划重复的、同形并列的以及不重复的、不同形的部件删复为单,或直接删去。这些部件的形体,有的在文字中是相对独立的,也有融合于文字的结构之中的。
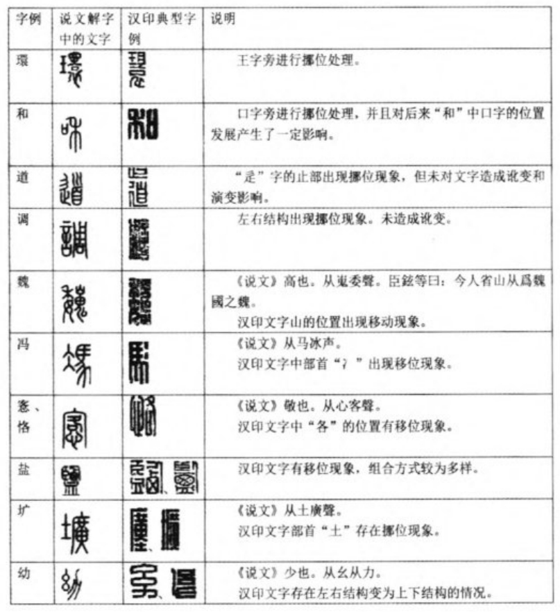
四、汉印文字存在左右、上下结构的挪移现象
金文文字存在“左右无別”现象,至汉印,文字经过不断规范,“左右无别”现在应用不再广泛,但也还能找出一些。它们出现“左右、上下结构的挪移”。这种现象区别于古文字因为象形、无规明的“左右无别”,它是因为汉印创作时美学因素的作用。

五.替代,把文字原来的某一象形部件形体浓缩为短横或点,使其成为抽象符号(渔纹、网状纹、横画、点)
用“鱼纹、网状纹、横画、点”这样的抽象符号,来代替文字原来的部件,即偏旁、部首或复杂的点划,使原先比较繁复的文字形体变得简单、直观。“代”的写法往往与原来字形、字义关系不大,并产生一些讹误,但对文字演变没有具体影响,应为合于美观而进行的处理方式。

六、个别笔画的延长、弯折
笔画的延长和弯折是汉印文字为了适应美学因素、为了对称,或者为了平衡印面的空间而发生变化的重要证据。延长和弯折的文字多产牛在笔画和结构较为简单文字当中,其目的是在印面上符合章法或者与其他笔画较多文字产生对称效果而进行的变化,但它们都没有造成笔画增长和文字的讹变。

七、结语
综上所述,汉印文字与汉印的风格相互影响。规整、对称既是汉印的审美要求,也是汉印文字的变化原因。文字为了适应汉印的规整、对称等,审美也出现了简省、繁复、挪移、替代等情况。这些方式方法对篆刻创作起到了一定的启示作用,在对文字进行处理时可以合理运用。
加微信获取:wenbaozhai365


