2017年11月,西冷印社出版社新出版了由傅朝阳、赵云编的《丛翠堂藏黄牧甫印存》影印本。应当说是非常好的一本书,推荐人誉为目前市面上能见到的最好的黄牧甫印谱印刷本,足可当之。

据介绍这本书的底本是由编者在拍卖会拍得的初钤本。篆刻小站得书名叫《丛翠堂藏印》黄士陵卷(清黟县黄士陵手刻,海宁钱君匋编次)似乎更准确一些。是册为钱君匋先生于1965年编辑整理,陈茗屋先生以原石钤拓印蜕和边款,汪子豆先生装帧。印谱一函两册,分别由唐云先生题签“丛翠堂藏印”,钱君匋先生题写扉页“丛翠堂藏印”,前序和后跋为钱君匋撰,单晓天先生录写。扉页的后面还有钱先生一段题记:“推之识印,特捡此以赠。”落款为:豫堂记,钤“抱华精舍”印。书中共收黄士陵印章161方,印蜕163枚,边款162面,原石均为钱先生收藏。书中所有印章也均由钱先生考证编次排序。

符骥良手拓的另一版本(图片来源雅昌网)
这批印章绝大多数是黄士陵40到50岁盛年所作,是黄氏风格最为成熟期,用篆、用刀俱臻化境,珍贵精美自不待言。书的编辑,钤拓,装帧亦皆为一时之选。这本书绝对是黄士陵印谱中的杰作。这次影印出版的印本,从装帧和印刷上也堪称上品,在工业文明的当下,一册批量印刷的本子能做到如此用心,达到如此效果实属难得。印象中好像只有重庆出版社前几年出版的几册印谱如《珍藏本原拓赵之谦印谱》《退庵印寄》《二弩精舍印谱》能与之媲美。

而这本书尤其难能和可贵的地方还在于:底本的编辑钤拓者,钱君匋和陈茗屋二先生可谓四美兼俱:蓄印之力,明印之理,识印之美,斫印之工。所以这本书在印章择取上数量多,可信度高,编次准,用料佳,钤拓精。无论是印花还是边款,皆能毫发毕现。可以很清楚的看到黄士陵的运刀轨迹、起讫方位。这对认识和理解黄士陵篆刻刀法,至关重要,不次于看印章原石的印面。而这一可贵之处,由于编者和主持出版之事者同样为精于篆刻的高手,所以在出版印刷的本子上也很好延续了下来,高保真地还原了底本之美。

书中有很大一部分印章是黄士陵丁酉、戊戌之年,49岁左右刻制的,几乎占到了下册的全部。越六十年,一甲子还岁之时的1957年左右,钱君匋先生在其中多方未署款的印石上补刻了戊戌年鉴定边款。当下又值丁酉戊戌交岁之际,忽忽百二十年矣!这本书的出版印刷真可谓当其时,值其缘,而我们能看到如此精美的印迹,如对黄士陵先生面,缘亦不浅也!

晴窗之下,用时一日,匆匆浏览一过,如逢高士,如对美人,如饮甘醴。甫一掩卷,旋有鸿飞之思,驹逝之叹。缘识数语于卷尾。
附记:
一、全书印章顺序由钱君匋先生编次,基本上是按创作时期先后为序来排列的,这在钱先生跋尾文中也做了说明。但在边款中有纪年的并不多,主要是按钱先生的鉴定和考证意见确定的,甦斋以为其中亦不无可商榷之处,精力有限未及细考。但其中有两方丁酉年的印章,不知为何钱先生并未按时间排序。54页“若瑚私印”边款为丁酉正月,排在了乙未年印中;115页“师实”边款为丁酉八月,排在了丁酉四月的几方印中。

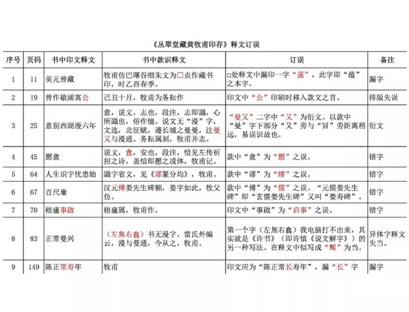
二、本书在编印上,很贴心地为印文和边款做了释文,给学习者提供了方便。甦斋展读本书之余也参考了释文,发现了一些文字上的误植之处。因爱之深而冀之也苛,随手对全书释文校对了一遍,并编制了一个订误表,希望能转达编者求教,如确实有误,也希望再版时能给予订正(见文末附表)。

三,黄士陵在印文和边款中使用了不少异体字和俗字,也有一些是其独特的书写习惯。在释文,编者绝大多数按照黄士陵的写法给予了注释,并没有按通用字体来注释。这种做法在编辑过程中肯定是很费力的,因为不少字在通用的输入法中是没有的,只能靠特殊软件或用图片来编辑。如边款中的常用字“庽”“譍”“虛”等字。我个人对并不反对这种做法,因为这对理解当时人的文字学观念和汉字的发展历程是很有帮助的。但全书在对异体字处理时的体例似乎并不统一,有的沿用了异体字写法,也有一些采用了通用写法。如77页的“伯宏眼福”的“白”,125页边款中的“略”,142、160页边款中的“重阳”的“阳”等字。特别提出一个是26页的“龢平”一印,边款中的第一个字释文为“龠”,黄士陵在边款是将上半部分的“人”和“一”组成的部首写作了“又”。而且表达了他的观点,认为“古龢字,象以手按龠之形,见叔向敦”。这也代表了清末文字学的一段历史和黄本人的观点。似乎还是以按边款中的写法注释为当。
第9页“筱兰”一印的边款:“牧父作,乙酉上七”之“上七”实不知何意?初以为是“上巳”之误,细审之,又大不似。只好存疑,并拈出以待高明教我。

“筱兰”印
由于本人学问不高,也并未做专门研究,匆匆提出以上几点,不一定对,编者及有道勿怪,并请指正。
附:《丛翠堂藏黄牧甫印存》释文订误表

加微信获取:wenbaozhai365


