本书以问答的形式回答了105道有关篆刻的历史、名称由来、种类、特征、技法、使用工具的基本知识。 篆刻,是在印章上携刻文字的一门艺术。篆刻的文字一般采用的是篆书。篆刻的“篆”,在这里指的是书写,“刻”指的是携刻,篆刻一般为先书后刻。

作者简介:
汤兆基,1942年生,浙江湖州人。高级工艺美术师。擅长书画、篆刻,素有“ 三绝 ”之誉。篆刻古朴道劲,游刃有余,左手奏刀,又以“铁笔左篆”著称。现为中国书法家协会会员、中国工艺美术学会理事、上海工艺美术学会秘书长、上海书法家协会理事、上海美术家协会会员、杭州西泠印社社员、《上海工艺美术》杂志主编,政协上海市委会常委、市政协教科文卫体委员会副主任,上海市工艺美术设计协会会长。
本书目录:
1. 什么是篆刻?
2. 印章有哪些别称?
3. 印章是在什么情况下产生的?
4. 为什么说先秦印玺的款式最为丰富?
5. 为什么说古玺文字最为繁奇?
6. 先秦巨玺的艺术特色是什么?
7. 先秦私玺的艺术特色是什么?
8. 先秦独字印的艺术特色是什么?
9. 秦印的特征有哪些?
10. 什么是铸印?
11. 什么是凿印?
12. 什么是琢印?
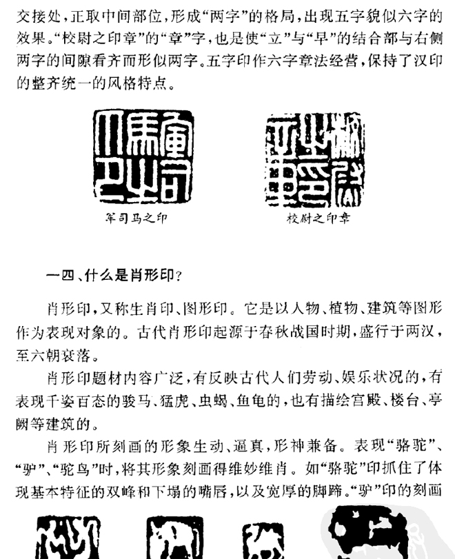
13. 什么是五字印?
14 什么是肖形印?
15. 什么是四灵印?
16. 怎么欣赏肖形印?
17. 什么是鸟虫书印?
18. 什么是封泥?
19. 汉印繆篆的艺术特色是什么?
20. 古代是否使用石章?
21. 什么是花押印?
22. 什么是元朱文印?
23. 学习古代篆刻可选择哪些印谱?
24. 明清篆刻艺术流派是怎么形成的?
25. 什么是浙派篆刻艺术?
26. 为什么说邓石如篆刻刚健阿娜?
27. 为什么说圆美流转是吴让之篆刻艺术的基本特色?
28. 为什么说赵之谦的篆刻是兼收并畜、取精用宏?
29. 为什么说徐三庚篆刻富有“吴带当风”之美?
30. 为什么说黄士陵篆刻是以光洁取胜?
31. 为什么说吴昌硕篆刻开古朴雄浑一派?
32. 为什么说齐白石篆刻是“快刀断蛟”?
33. 学习明清篆刻有哪些参考资料?
34. 明清以来篆刻理论书籍主要有哪些?
35. 学习篆刻为什么要从识篆开始?
36. 中国的文字是如何起源的?
37. 什么是“象形”文字?
38. 什么是“指示”文字?
39. 什么是“会意”文字?
40. 什么是“形声”文字?
41. 什么是“假借”文字?
42. 什么是“转注”文字?
43. 篆书难以识别表现在那些方面?
44. 如何掌握疑难篆字?
45. 识别篆字可选择哪些字典?
46. 学习篆刻需要哪些工具、材料?
47. 怎样学者篆刻的石料?
48. 铃印选用什么印泥?
49. 篆刻刀法是怎样形成的?
50. 篆刻有哪几种主要的执刀法?
51. 什么是冲刀法?
52. 什么是切刀法?
53. 如何刻白文线条?
54. 如何刻朱文线条?
55. 如何进行白文训练?
56. 如何进行朱文训练?
57. 如何进行朱白文训练?
58. 如何进行朱白文延伸训练?
59. 什么是常见的刀法弊病?
60. 摹印应该选择怎样的范印?
61. 如何勾摹范印?
62. 范印摹稿如何上石?
63. 摹刻范印要注意什么?
64. 摹印是否一定要完整地进行?
65. 如何从膜印到创作?
66. 什么是篆刻章法?
67. 篆刻章法是否有章可循?
68. 什么是整齐匀称法?
69. 什么是对称均衡法?
70. 什么是清浊虚实法?
71. 什么是主次偏正法?
72. 什么是粗细强弱法?
73. 什么是正奇险夷法?
74. 什么是节奏韵律法?
75. 什么是疏密相生发?
76. 什么是方圆相间法?
77. 什么是参差穿插法?
78. 什么是均等占位法?
79. 什么是朱白文调剂法?
80. 多字印怎么处理?
81. 什么是章法与字法的关系?
82. 什么是章法与刀法的关系?
83. 篆刻创作为什么要强调应料设计?
84. 篆刻创作为什么要强调应用设计?
85. 篆刻的破损有什么作用?
86. 什么是印章的基本排列方式?
87. 明清篆刻边款有哪两种表现技法?
89. 篆刻边款包括哪些内容?
90. 怎么按顺序刻边款?
91. 什么是单刀边款的基本技法?
92. 什么是单刀切款边款的技法特点?
93. 怎么刻楷书边款?
94. 怎么刻隶书边款?
95. 怎么刻篆书边款?
96. 怎么刻草书边款?
97. 什么是图文并茂的边款?
98. 怎么拓边款?
99. 什么是钮首?
100. 什么是博意?
… …
→ 下载链接 (提取码:o4tl)
加微信获取:wenbaozhai365


